CONFIANCE

OVERVIEW

Project When one is diagnosed with Mild Cognitive Impairment (MCI) one of the most common symptoms one will experience is memory loss. This makes it extremely difficult in medical settings, where recalling personal medical history dating over decades and within short-term memory is vital. Our aim is to address this need by designing a system, while keeping in mind the system we design has to account for how impairment progression can effect how the stakeholders interact within the system.

 
Group 7 (1).png
 
 
 
Group 8.png
 
 
Group 11.png
Group 8.jpg

PROBLEM

 
 
Group 12 (1).jpg
 
 

To make sure we actually had a problem that needed to be solved, we first chose a population that we wanted to collaborate with and then worked with them to define a problem within the community. The population we chose was the elderly, specifically those who have Mild Cognitive Impairment (MCI). It was a very personal topic to many of us. After many collaboration sessions, we determined that there is a communication gap between patients with MCI and their doctors. For individuals with MCI, it’s extremely difficult to remember detailed medical history and accurately recite that information to their healthcare providers. Though some individuals may have caretakers who may know of patient’s more recent medical history, they likely will not know decades worth of the patient’s medical history.

 
 
Group 13.png
 
 
 
Group 14.png
 
Rectangle 4.jpg

 RESEARCH

SECOND-HAND RESEARCH

To get a general sense of the symptoms of MCI and the scale of it, we conducted thorough second-hand research through established organizations. Many of these organizations are based on Alzheimer’s or Dementia since MCI can be apparent in the earlier stages of the diseases.

 
 
output-onlinepngtools.png

In 2011, over 16 million people are living with cognitive impairment in the US. Symptoms of MCI include: memory loss, trouble exercising judgement, difficulty completing tasks and changes in mood and behavior.

 
 
Learn more
 
 
 
output-onlinepngtools (2).png

By 2050, it’s projected that 14 million will have Alzheimer’s alone. Nearly half of all caregivers who provide help to older adults care for someone with Alzheimer’s or another dementia.

 
 
Learn more
 
 
output-onlinepngtools (3).png

There are several different types of dementia. However, the symptoms between each type overlap greatly, making it difficult to diagnose. When trying to diagnose patients, they’re often asked about their family history, when symptoms began, changes in behavior, and their prescriptions.

 
 
Learn more
 

FIRST-HAND RESEARCH

To better narrow the scope of our research, we identified three primary stakeholders within our project and conducted interviews and observational testing with them.

  • Patient with MCI This stakeholder is someone who has MCI that is using the app. MCI is a very broad term, meaning the variety and severity of symptoms vary greatly from user to user.

  • Caretaker This stakeholder is someone who cares for the individual with MCI. This can be hired help, such as a hired caretaker or private nurse, or simply someone that assists the individual with daily tasks such as a family or friend. They have a close bond with the person with MCI.

  • Healthcare Provider This stakeholder is someone who works in a medical setting, likely a nurse or doctor. Their relationship with the patient with MCI will vary depending on how often they meet with each other.

 
Group 15 (3).png
 
 
jixiao-huang-I1Plc-FAAnQ-unsplash.jpg
 
Sometimes I get confused, frustrated, and scared when I’m talking and I don’t remember what I was talking about. I feel as if I’m losing my mind.
— Anonymous
 
 
I see how families react (to the diagnosis of mild cognitive impairment) daily. They’re family, so of course, they want to help the patient. But they come off as overbearing and the patient gets easily frustrated.
— Buendia, Registered Nurse
francisco-venancio-M4Xloxsg0Gw-unsplash.jpg
 
marie-michele-bouchard-8d-1HViXfdk-unsplash.jpg
My mother had a hard time with remembering how to do tasks. She once forgot what steps to take and which numbers to punch in when using a phone card so it just made her feel overwhelmed.
— Anonymous
 

Additionally, here are more key findings from the interviews we conducted.

  • Currently, there is no device or app that can effectively and comprehensively meet the most important needs for users with MCI. These needs include a system to remind users of specific events or tasks, location tracking, and a intuitive way to track and transfer medical records to others. These functions tend to be spread out over several different apps, making it difficult for users with MCI to keep track of information they need.

  • Assistive technology for those with MCI must retain and provide lots of information without requiring lots of user-input from the user with MCI. This technology must be made in the perspective of a user who does not have to use (the product).

  • Assistive technology should be as least intrusive as possible to avoid unwanted attention from others and retain user independence.

  • Technology becomes more difficult to operate as impairment progresses in an individual.

  • Technology for users with MCI must be on the user's person almost at all times. The user should not have to remember to bring the device.

We then compiled all of this information into user personas.

 
 
 
Group 16 (1).png

 DESIGN PROCESS

PROTOTYPE one

With our research in hand, we began to brainstorm what kind of technology would be able to meet the diverse needs of our users. Eventually, we ended up with our first prototype consisting of a mobile app and a smartwatch.

 
 
undraw_sync4_xlc6 (1).png
 
 

The phone app is primarily for manual data entry and user history. This includes information such as payment options, health and movement history, and schedules. Users such as nurses or caretakers will be the primary user of the app. Though the app contains a few features for a user with MCI to utilize, these features will not be used as often as features that the watch contains.

The watch is only used by the user with MCI and is only responsible for either relaying information from the app or automatically inputting information into the app. There is very little interaction that needs to occur between the user and the watch in order for this exchange of information to occur, simplifying the process for users with MCI. Utilizing a watch for this information transfer is vital since users with MCI are much less likely to forget something attached to their body rather than an object, such as a phone that is often set down in various locations.

 
 
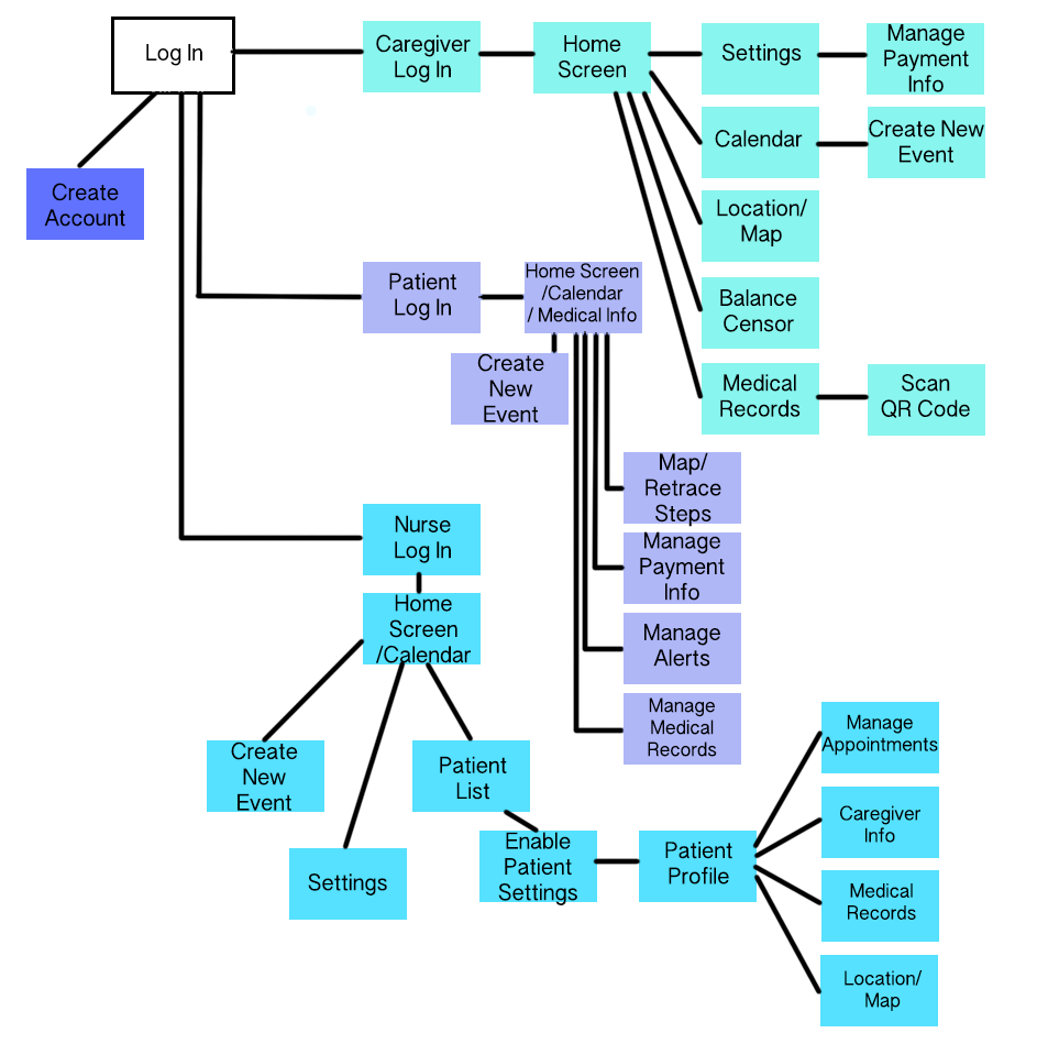
Flat Flow Map.png
 
 

WATCH FEATURES

 
 
Group 5.png

Heart Rate Monitor, Stability Sensor, Geolocation tracking

The heart rate monitor, stability sensor, and geolocation tracking features on the watch are to monitor the user's health consistently. The watch will relay this information to the phone app, which will record it in the user's records. These records can then be shared with a caretaker or nurse through a QR code available to the patient.

 
 

Voice Recognition, Speaker, Payment

Voice recognition is used to unlock the watch instead of a password since a user with MCI may easily forget passwords. Unlocking the watch allows the user to either answer phone calls and enable payment capabilities in the case that a phone and wallet was forgotten at home.

 
 

Lock System

The watch includes a locking mechanism that a caretaker can control. This is for cases where user impairment has progressed to a stage where the user may wander. This watch is vital for supplying information to the caretaker and the user may lack, such as current location and identification.

confiance prototype back.JPG
 
 

FEATURED APP FUNCTIONS

 

Medical History

Medical records consist of information that can be manually entered by a patient, caretaker, or nurse. Additionally, the watch sensors will automatically add information to the medical records on the phone app. Since all medical information is incorporated into this one location on the app, it makes it much easier for healthcare workers to see all medical information in one unified spot and not rely on the user with MCI to accurately report all medical information.

 
 
Medical Records.JPG
 
 

QR Code Sharing

On the patient's watch, a QR code can be accessed by a nurse or healthcare worker. This QR code contains medical information previously inputted from other hospitals or caretakers into one comprehensive file. Once the code is scanned on the worker's app, patient information is then viewable for the healthcare individual in order to ensure accurate medical information is provided.

 
 
QR Code.JPG
 
 

Permissions

Confiance accounts for the progression of impairment by incorporating permissions that allow caretakers to alter the level of complexity of the app from the patient’s perspective. This way, the app is still usable and supplying benefits for those with MCI, regardless of what stage of MCI they are in.

One example of this is with the payment feature available on an patient’s screen. Those with MCI may forget wallets or purses at home, so having the ability to pay via the Confiance watch is a necessity. However, as impairment progresses, some users tend to buy products and forget that they bought them. If a user is at that stage of impairment, caretakers may remove the payment option from users's screens to prevent further purchases.

 
 
Group 18.png
 
 

Calendar

The calendar function is available on all perspectives of the app. For patients, the calendar function is a good reminder for what events are coming up. They can either add those events themselves, or the caretaker and nurse can add events to display on the patient's calendar, in the case that the patient is frequently forgetting events. Additionally, the caretaker and nurse also have their own calendars that they can manage to keep track of when they are providing care to specific patients.

 
 
Calendar.JPG
 
 

Retracing Steps

This feature is only available for the patient's perspective on the app. Since the watch is consistently tracking the patient's location, their location history will be available on their screen. Therefore, if the patient had possibly forgotten a location name or address, but a vague idea of when they visited said place within the past 24 hours, they could retrace their steps to find where they were. This could be especially handy for those who may accidentally leave their home in confusion, and not be exactly sure where home is.

 
 
Retrace.png
 
 
 
Rectangle 24.png
 
 

PROTOTYPE TWO

So originally, this project ended at the first prototype. As a group, we submitted the design, got a great grade for our INFO 200 course and that was that. However, I couldn’t get my mind off this project. I felt like the ideas were there, but the execution, especially in terms of design, was off. So, I decided to take a good hard look at this project again and redesign it. I was just down a few team members this time.

 
 
Group 19.png
 
 

SOMETIMES, SIMPLER IS BETTER

When I revisited the design we came up with for the original Confiance prototype, my first thought was: “Woah. Our scope way too ambitious.” Even though our problem statement was to improve experiences patients with MCI had in medical settings, we had features that weren’t necessarily needed for hospital settings such as location tracking. Some of these functions weren’t even feasible. So, I decided to get rid of a few functions of the original design in order to ensure Confiance stuck closer to the problem statement and benefit stakeholders.

 
 
Confiance Comparison.png
 
 
  • Lock Feature - The original Confiance design incorporated a lock on the smartwatch that could be activated by the patient’s caretaker to prevent the patient from accidentally losing the smartwatch. This was vital since the app contains identification and medical records, documents useful in the case a patient wanders off and forgets where they currently are. However, this idea is not feasible due to the range at which the caretaker and patient may be separated.

  • Apple Watch Pair Option - The original Confiance design was based upon the idea that the patient would be wearing a smartwatch specifically made for Confiance in order to navigate the Confiance app. However, my experience in accessibility research has taught me that those with impairments or disabilities prefer not using accessible devices that differ from the mainstream version of the device. So, in Confiance 2.0, the user has the option to download the Confiance app on their Apple Watch and still maintain the same features that were available on the smartwatch design for the original Confiance.

  • Calling Capabilities - The ability to call someone on the app is unnecessary now since we are now proceeding with an Apple Watch, which already has a built in feature to call others.

  • Payment Capabilities - The ability to pay on the app is unnecessary since we are now proceeding with an Apple Watch, which already has a built in feature to add payment information.

  • Patient Perspective Mode for Caretakers - A new feature on Confiance 2.0 where caretakers can now access the app from their patient’s perspective, making it easier to edit patient information when needed.

 
Confiance 2.0 (3).png
 

WIREFRAMES

To easily compare the different layouts between each perspective of the app, I separated them below into three different wireframes. All of the wireframes are interactive, so feel free to click around!

 

Healthcare Worker Prospective

 
 
 

Caretaker Perspective

 
 
 

Patient Perspective

 
 
 

Final Prototype

 

Healthcare Worker Perspective

 

Caretaker Perspective

 

Patient Perspective